金牌会员?span style="font-size:1.5em;color:#f21">3平/div> 访问野 338263 网址:weibosol.cnreagent.com 在线留言
产品搜索
标准?对照 >> 其它
城市污水处理污泥中有机物含量分析标准物质
城市污水处理污泥中有机物含量分析标准物质图片
货号: RMH-G071
包装: 100?瓵/span>
产地: 广州
索取资料及报件/span>
货号: RMH-G071
产地: 广州
产品别名: Organic in Municipal sludge
试剂产地: 国产试剂
产品介绍

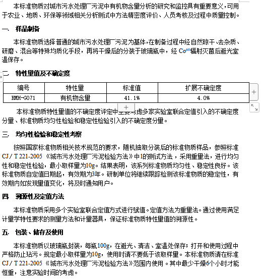
编号

特性量

标准倻/p>

扩展不确定度

RMH-G071

有机物含野/p>

41.1%

4.0%

如需其他标准值的标准物质,联系我们客服、/em>

相关产品
Baidu
map