广州伟伯科技有限公司
金牌会员?span style="font-size:1.5em;color:#f21">3平/div>
访问野 395592 网址:
weibosol.cnreagent.com
在线留言
首页
产品中心
新闻中心
技术文竟/a>
解决方案
荣誉资质
资料下载
人才招聘
采购信息
联系我们
首页
>>
产品中心
产品搜索
标准?对照 >> 其它
固体废物中有机质分析标准物质
货号: RMH-G046
包装: 40?瓵/span>
产地: 广州
索取资料及报件/span>
货号:
RMH-G046
产地:
广州
产品别名:
Organic matter in solid waste
试剂产地:
国产试剂
产品介绍
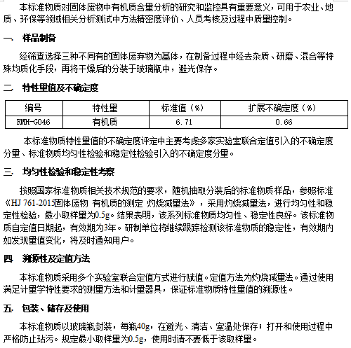
编号
特性量
标准值(%(/p>
扩展不确定度?(/p>
RMH-G046
有机?/p>
6.71
0.66
如需其他标准值的标准物质,联系我们客服、/em>
相关产品
固废中热灼烧减率分析质量控制标准物质
固体废物中汞,???锑成分分析标准物?/a>
固体废物中可浸出六价铬分析标准物?/a>
城市污泥pH值分析标准物?/a>
固体废物废中可浸出氟化物分析标准物质
固体废物腐蚀性PH值分析标准物?/a>
map