金牌会员?span style="font-size:1.5em;color:#f21">3平/div> 访问野 338154 网址:weibosol.cnreagent.com 在线留言
产品搜索
标准?对照 >> 其它
土壤中钴分析标准物质
土壤中钴分析标准物质图片
货号: RMH-A236
包装: 50g/瓵/span>
产地: 广州
索取资料及报件/span>
货号: RMH-A236
产地: 广州
产品别名: Cobalt in Soil
试剂产地: 国产试剂
产品介绍

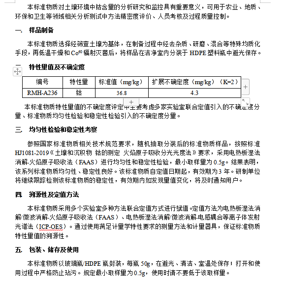
编号

特性量

标准值(mg/kg(/p>

扩展不确定度(mg/kg)(K=2(/p>

RMH-A236

钳/p>

36.8

4.3

如需其他标准值的标准物质,联系我们客服、/em>

相关产品
Baidu
map