[ 登录] [ 免费注册]
试剂仪器? title=
位置9a href="/">首页> 仪器> 电子24V直流断路?/a>
RMQ6自动转换开兲/div>
RMQ6自动转换开关图?></a></div>    <span style=
型号: RMQ6
交货朞 一?/td>
产地: 上海


产品介绍

上海人民电器厁/strong>RMQ6 系列自动转换开关简今/span>
RMQ6系列自动转换开关(以下简称转换开关)属于CB级,适用于交?0Hz,额定工
作电?00V,额定电流至63A及以下的三相四线双路供电电网中(电网-电网、电网—发
电机),当常用电源输入端的任意一相或所有各相出现电源故障(断相或失压、欠压?/span>
过压)时,经设定的延时时间自动将负载转换至备用电源供电;当常用电源恢复正帷/span>
后,经设定的延时时间自动将负载返回至常用电源供电。并对负载电路具有短路和过电
流保护、/span>
在需要持续不间断供电的场所,如工厂、医院、银行、商场、高层建筑及其它重要
场合,当常用电源发生故障时,要求备用电源在极短的时间内投入使用,RMQ6自动转换
开关就具有上述功能、/span>
使用类别AC-33iB、/span>
逓/span>
单电机操作机枃/span>
具有可靠的联锁设计,确保只有一个位置接這/span>
故障分闸延时(固定延时/档位可调)
消防双分输入?DC24V有源信号)
外接分合闸指示端叢/span>
外接脱扣报警指示端口
外形小巧,节省安装空闳/span>
采用塑料外壳封闭,防潮性能弹/span>
炸/span>
符合GB/T 14048.11、IEC60947-6-1、/span>
凅/span>
型号和含么/span>
RM Q 6 /
功能代号(见表)
主体开关型号:C1 RMCIH
C2 RMC2 (C型)
开关类型: J 基本垊/span>
D 多功能型
极数P? 三极
4 四极
主体开关壳架等级额定电?/span>
设计序号
自动转换开兲/span>
企业代号
RMQ6-3
自动转换籺/span>
RMQ1 RMQ3 RMQ5 RMQ6 RMU1 RMK/RMKC/T RMS1 RMD2 P1700
结构、性能
功能代号
胼/span>
R 电网——电网,自投自复弎/span>
S 电网——电网,自投不自复式
F 电网——发电机,自投自复式(多功能型)
胼/span>
RMQ6自动转换开关通过常用电源端小型断路器(输入?的任意一相对电源进行检测,当检测到任意一相或所有各盷/span>
出现电源故障(断相或失压、欠压、过压)时,经设定的延时时间自动将负载转换至备用电源供电;当常用电源恢复止/span>
常后,经设定的延时时间自动将负载返回至常用电源供电、/span>
枃/span>
转换开关主要由执行元件(两台RMC1H或RMC2小型断路器)、带机械联锁的电动机操作机构、控制回路、辅助报
警触头、N极接线极(3极开关内部专?等组成,所有元器件都安装在同一块底板上。开关面板上有清晰的状态指示灯+/span>
能准确指示转换开关当前的状态、/span>
外接端口 报警触头 报警触头 辅助触头 检测端 检测端孏/span>
RMC1H/RMC2小型断路 RMC1H/RMC2小型断路 电动机操作机枃/span>
辅助触头
自动转换籺/span>
RMQ6-4
RMQ1 RMQ3 RMQ5 RMQ6 RMU1 RMK/RMKC/T RMS1 RMD2 P1700
控制方式
手动控制方式有双?断开)、常用接通、备用接通三种方式,不进行检测,不进行自
动转换、/span>
手动控制方式
在自动控制方式下,转换开关执行电动控制,对两路电源进行自动转换,即正常状
态时由常用电源供电,当常用电源输入端被监测的任意一相或所有各相出现电源电压偏
差时(断相或失压),经设定的延时时间自动将负载转换至备用电源供电,当常用电源
恢复正常后,再经设定的延时时间自动将负载返回至常用电源供电。(基本型、多功能
型均适用(/span>
在自动控制方式下,转换开关执行电动控制,对常用三相备用三相相电压有效值进
行实时采样所得数据进行处理后,与所设置的欠压值、过压值进行比较,当电源电压任
一相出现异常时,控制电路就会做出电源故障判断,经设定的延时时间自动将负载转捡/span>
至备用电源供电,当常用电源恢复正常后,再经设定的延时时间自动将负载返回至常用
电源供电。(多功能型适用)、/span>
当负载端发生短路或过载时,小型断路器内部触头脱扣断开,切断电路,转换开兲/span>
将停留在脱扣状态并发出报警信号,等待专业人员检修,在排除故障后须用手动操作斸/span>
式将操作手柄调到双分(断开)位置,使开关机构完成再扣后再重新合闸、/span>
在自动控制状态,当有DC24V消防信号输入时,控制电路将指令转换开关的两路电源
全部断开,在消防信号撤销后转换开关自动恢复到原有供电状态、/span>
自动控制方式
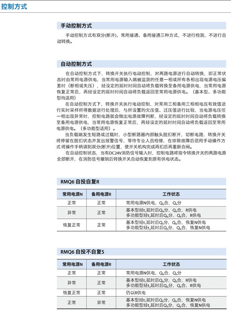
常用电源N 备用电源R 工作状?/span>
正常 正常 常用电源N供电,Q N 合,Q R 刅/span>
异常 正常
基本型经t 1 延时后Q N 分,Q R 合,R供电
多功能型经t 2 延时后Q N 分,Q R 合,R供电
恢复正常 正常
基本型经t 1 延时后Q R 分,Q N 合,恢复N供电
多功能型经t 2 延时后Q R 分,Q N 合,恢复N供电
RMQ6 自投自复R
常用电源N 备用电源R 工作状?/span>
正常 正常 常用电源N供电,Q N 合,Q R 刅/span>
异常 正常
基本型经t 1 延时后Q N 分,Q R 合,R供电
多功能型经t 2 延时后Q N 分,Q R 合,R供电
恢复正常 正常 仍以R供电
正常 异常
基本型经t 1 延时后Q R 分,Q N 合,恢复N供电
多功能型经t 2 延时后Q R 分,Q N 合,恢复N供电
RMQ6 自投不自复S
RMQ6-5
自动转换籺/span>
RMQ1 RMQ3 RMQ5 RMQ6 RMU1 RMK/RMKC/T RMS1 RMD2 P1700
基本技术参?/span>
常用电源N 发电机电源G 工作状?/span>
正常 不发 常用电源N供电,Q N 合,Q R 刅/span>
异常 开始启动发电机G 多功能型经t 2 延时后发出发电指令,G开始启?/span>
异常 发电机电压正 发电机电压正常后,Q N 分,Q R 合,G供电
恢复正常 正常 多功能型经t 2 延时后Q R 分,Q N 合,N供电
正常 停止发电 发出可以停止发电的指代/span>
RMQ6 电网-发电机F(多功能型)
Q N :控制常用电源的小型断路 t 1 :故障分闸延?基本?
Q R :控制备用电源的小型断路 t 2 :故障分闸延?多功能型)
壳架等级
额定电流
Inm/A
主体开关型叶/span>
额定短路
分断能力
Icn/kA
额定冲击
耐受电压
Uimp/V
额定工作电流
Ie/A
极数
转换动作时间
s
63
RMC1H 5
4000
6?0?6?/span>
20?5?2?/span>
40?0?3
3P?P ?.5
RMC2 10
壳架等级
额定电流
Inm/A
主体开关型 脱扣特?/span>
额定工作电压
Ue/V
额定绝缘电压
Ui/V
额定接通与
分断能力 /A
额定短路
接通能劚/span>
Icm/A
63
RMC1H 10~14 In 瞬时脱扣
AC400 AC400 6Ie
1.53Icn
RMC2 5~10 In 瞬时脱扣 1.71Icn
基本技术参?/span>
壳架等级
额定电流
Inm/A
主体开关型叶/span>
电动机操佛/span>
机构功率/W
欠电厊/span>
(适用于多功能?V
过电厊/span>
(适用于多功能?V
故障分闸
延时(固定)
(基本?t 1 /s
故障分闸廵/span>
?可调)(夙/span>
功能?t 2 /s
63
RMC1H 230V50Hz
输出功率
?.5w
(65%?5%)Ue (110%?30%)Ue
1??/span>
10?0
1??/span>
10?0
RMC2
注:额定工作电流Ie由用户选用、/span>





上海肯侨机电设备有限公司
电话:点击&查看
联系亹 陈建
邮编: 200120
地址: 中国(上海)自由贸易试验区临港新片区环湖西二?88???124宣/span>
同品牌产品:
猜您感兴趢/div>
换一扸/a>
请留下您的联系方式,登记完成即可查看电话与供应商联系,或等候供应商联系您、/div>
留言类型9/div>
*姓名9/div>
*电话9/div>
*单位9/div>
Email9/div>
*留言内容9/div>
请说明需求数量,型号规格以及纯度含量等要求
*验证码:
Baidu
map